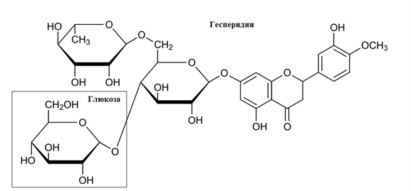
Гесперидин - это полифенол, называемый также витамином Р, где "Р" означает "проницаемость". Гесперидин был впервые обнаружен в 1872 году французским химиком Лебретоном. Считается, что Гесперидин способствует укреплению стенок сосудов и регулирует их проницаемость. Витамин Р используется как эффективный ингредиент для профилактики и лечения нарушений функций кровеносных сосудов. Его богатым источником является кожура цитрусовых.
Гесперидин плохо растворяется в воде, а также в масле и спирте, что ограничивает возможности его использования. Компания Био-Хим предлагает водорастворимую форму Гесперидина – Глюкозил Гесперидин. Этот компонент получен путем присоединения глюкозы к Гесперидину при помощи ферментной технологии. За счет такой модификации растворимость витамина Р повышается почти в 10 000 раз, что значительно расширяет сферы его использования в косметике. Глюкозил Гесперидин устойчив в широком диапазоне pH от 2,5 до 7,0 и выдерживает нагревание выше 100⁰С.

Рисунок 1. Структурная формула Глюкозил Гесперидина
При нанесении косметического средства с Глюкозил Гесперидином на кожу присутствующий в ней фермент α-глюкозидаза постепенно высвобождает Гесперидин.

Рисунок 2. Схематичное изображение механизма действия Глюкозил Гесперидина на кожу
Глюкозил Гесперидин обладает широким спектром свойств.
|
Действие |
Механизм |
Результат |
|---|---|---|
|
Антиоксидантная активность и антивозрастной эффект |
Поглощение свободных радикалов, ингибирование перекисного окисления липидов |
|
|
Отбеливание и осветление |
Ингибирование активности тирозиназы и уменьшение образования меланина |
|
|
Противовоспалительное средство |
Ингибирование выработки TNF-α, ингибирование выработки PGE2 |
|
|
Укрепление стенок сосудов, улучшение кровообращения |
Увеличение выработки оксида азота (NO), увеличение экспрессии гена оксигеназы-1 (HO1) |
Таблица 1. Основные свойства Глюкозил Гесперидина
Улучшение кровообращения
Благодаря кровотоку в организме распределяются питательные вещества и выводятся продукты разложения, что является необходимым для жизнедеятельности клеток. Глюкозил Гесперидин укрепляет стенки сосудов, улучшает циркуляцию крови, поэтому он может помочь при проблемах, связанных с нарушением кровотока, и может быть использован в широком спектре косметических средств.
Рисунок 3. Влияние Глюкозил Гесперидина на кровообращение
Нанесение крема с 0,5% Глюкозил Гесперидина на поверхность губ усиливает кровоток.
Сканирующие изображения губ были выполнены с помощью лазерной допплеровской флоуметрии.

Рисунок 4. Улучшение кровотока в области губ при применении 0,5% Глюкозил Гесперидина
Как правило, с нарушением кровотока связаны проблемы припухлости и темных кругов под глазами. Глюкозил Гесперидин способен устранить эти проявления.
Крем с 1% Глюкозил Гесперидина или плацебо наносили дважды в день в течение 8 недель на все лицо 30 взрослых женщин в возрасте 25-49 лет с сильным психологическим стрессом и тусклой кожей. Оценка стресса производилась по шкале SRS-18. Цвет кожи измерялся с помощью спектрофотометра CM-2600d.

Рисунок 5. Улучшенные показатели степени тусклости кожи и темных кругов под глазами при применении крема с 1% Глюкозил Гесперидина
Отбеливание и осветление
Меланин – это пигмент, который определяет цвет волос и кожи, а также выполняет важную защитную функцию против УФ-излучения и активных форм кислорода. Нарушения, связанные с гиперпигментацией кожи, возникают при увеличении синтеза меланина. Его повышение регулируется многочисленными внутренними молекулярными (тирозиназой) и экологическими (УФ-лучами) факторами. Тирозиназа играет важную роль в синтезе меланина.Ниже представлена зависимость уменьшения тирозиназной активности и синтеза меланина с увеличением концентрации Глюкозил Гесперидина.

Рисунок 6. Зависимость тирозиназной активности от % Глюкозил Гесперидина
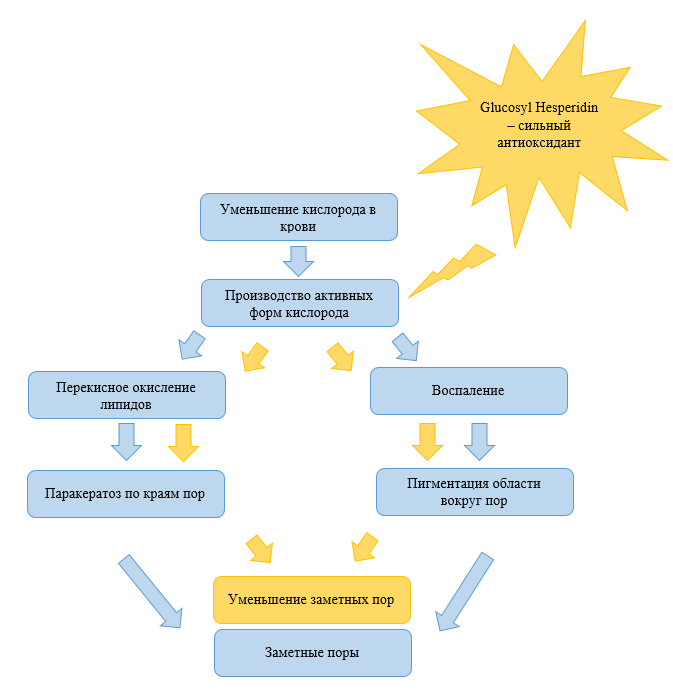
Сужение расширенных пор
Расширенные поры часто беспокоят людей, их наличие может быть обусловлено разными причинами:- Гиперпигментация, вызванная воспалением
- Паракератоз по краям пор, вызванный окислительным стрессом
- Снижение упругости кожи
Глюкозил Гесперидин обладает высокими антиоксидантными свойствами. Благодаря этому он подавляет перекисное окисление липидов и снижает воспаления, которые активируются при производстве активных форм кислорода.
Схема 1. Влияние антиоксидантных свойств Глюкозил Гесперидина на расширенные поры
Тоник, содержащий 0,5% Глюкозил Гесперидина, значительно улучшил показатель заметного количества пор на лице при его использовании утром и вечером в течение 8 недель, см.таблицу 2.
Таблица 2. Результаты влияния 0,5% Глюкозил Гесперидина на поры
|
Образец |
0 неделя |
8 неделя |
% уменьшения заметного количества пор |
|---|---|---|---|
|
0.5% Глюкозил Геспередина |
716 |
457 |
36,1 |
|
Плацебо |
884 |
838 |
5,2 |
Метод исследования:
- Оценку пор лица проводили на щеках с помощью Visia Evolution на 0 и 8 неделях
Объекты исследования:
- 31 женщина от 25 до 49 лет
Ингибирование перекисного окисления липидов
Кожа постоянно подвергается воздействию свободных радикалов, которые запускают процессы перекисного окисления липидов. Этот процесс играет ключевую роль в старении кожи, повреждении клеточных мембран и развитии воспалительных реакций. Гесперидин эффективно подавляет перекисное окисление липидов.Ниже представлена зависимость уменьшения окисления липидов кожи с увеличением концентрации Гесперидина.

Рисунок 7. Влияние Глюкозил Гесперидина на перекисное окисление липидов
Метод исследования:
- Глюкозил Гесперидин и генератор свободных радикалов (2,2'-азобис (2-амидинопропан) дигидрохлорид) добавляли в этанол, содержащий линолевую кислоту, и хранили при 40°C в течение 20 часов.
- Образование перекиси липидов измеряли тиоцианатным методом, и количество Глюкозил Гесперидина, обнаруженное в каждом образце, было отнесено к процентному содержанию контрольного образца.
Предотвращение выпадения волос и активизация их роста
Выпадение, истончение и ломкость волос являются серьезными проблемами среди людей разных возрастов и потребность в предотвращении выпадения и улучшении качества волос продолжает возрастать.Глюкозил Гесперидин предотвращает выпадение волос и возобновляет их рост. Данный эффект осуществляется за счет улучшения кровообращения, противовоспалительного действия и подавления перекисного окисления липидов кожи головы.
Спрей, содержащий 3% Глюкозил Гесперидина, значительно увеличил индекс массы волос после 3 и 6 месяцев непрерывного ежедневного использования.

Рисунок 8. Увеличение индекса массы волос при применении средства с 3% Глюкозил Гесперидина
Метод исследования:
- Индекс массы волос (ИМВ) определялся с помощью трихометра поперечного сечения.
- ИМВ — площадь поперечного сечения пучка волос (мм2) на см2 площади образца кожи головы, умноженная на 100.
Объекты исследования:
- 26 женщин от 28 до 55 лет с повышенным выпадением волос 1-2 степени.
Применение Глюкозил Гесперидина:
- Питательные кремы для рук, лица
- Кремы, гели для кожи вокруг глаз, патчи
- Anti-age кремы и сыворотки
- Питательные маски для лица и зоны декольте
- Шампуни для роста волос
- Маски и кондиционеры для волос
- Регенерирующие спреи и лосьоны для волос
- Гигиенические помады и блески для губ
- Пена и бомбочки для ванн с разогревающим эффектом
